JS333金沙线路体育资讯中心|赛程比分·球队数据·观赛指南|官網歡迎您
首页
金沙js333中国线路
公司简介
组织架构
企业资质
荣誉奖项
企业文化
文化活动
社会责任
领导关怀
新闻资讯
公司新闻
专题报道
业务领域
js333国际线路检测
沥青砼生产及铺筑
机械设备租赁
井盖应急处置及研发
资源再生利用
互联网+
市政设施运营维护
成都市政云采平台
通知公告
最新通知
招标公告
党群工作
人才招聘
首页
>
通知公告
>
招标公告
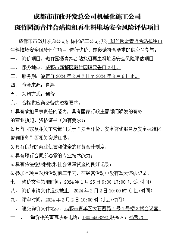
jS333金沙线路机械化施工公司斑竹园沥青拌合站拟租再生料堆场安全风险评估项目询价结果公示
发布日期: 2024-2-4 浏览次数:5058次
上一条
jS333金沙线路机械化施工公司斑竹园沥青拌合站拟租再生料堆场安全风险评估项目(第二次)询价结果公示
(2024-3-8)
下一条
jS333金沙线路机械化施工公司燃烧机及锅炉维保服务项目询价结果公示
(2024-1-17)
联系我们
|
云采市政
Copyright:2010-2023 All rights Reserved
jS333金沙线路版权所有
蜀ICP备09038869号-1
XML 地图
|
Sitemap 地图